论机制,其实三国字的机制丰富性可以说是很强了。如果展开来说,其实很多有趣的机制就明明白白展现在技能中,而我们将简单的聊聊几个普遍的机制和那些比较独特的机制,今天我们主要来聊聊增援和突击个,大家接触最为多的机制。
大家最先接触到的,肯定是增援,从牌库中选择本阵营或群雄单位以50%兵力置于己方城内。因为无论我们初始选择哪个阵营,阵营主公曹操、刘备、孙权都有一个名为【宣召】的技能,可以指定1个城内非相邻空格,在该位置增援1,初始冷却6回合,这是前期为数不多的补牌技能,因为我们的初始卡牌仅仅是有限的5张,而倘若有了带增援效果技能的卡牌,就意味着,能够将游戏拖入后期且不疲乏的能力,不出现无牌可用的情况。

虽然,对于增援的字面解释是从牌库中选择本阵营或群雄单位,但实际上,这是一个随机选择,同时,说是增援只能置于己方城内也是不完全准确的,甄姬就具有一个名为【洛神】的技能,可以选择1个野外非相邻空格,在其上增援1,初始冷却6回合,跳过了增援卡牌从城内出城的过程,甚至可以直接出现在对方城下,如一只奇兵可以直插敌方心腹。
除此之外的增援一般分为三种情况。
- 己方离场时增援,弥补损失。作为类似亡语的效果,在己方单位离场后进行增援。又或者是献祭某个己方单位后进行增援,都能起到触发一定效果后,仍然保证后续的返场能力。
- 击溃敌方单位后增援,乘胜追击。实现进一步扩大优势,扩大场面的效果,倘若初期就处于弱势,较难触发。
- 攻击或者出城即进行增援,快速扩大优势。袁绍的技能【盟主】,在首次出城时,野外友军兵力提升10%,增援1。马谡的技能【阔论】,在攻击时,若有相邻友军,则有15%几率增援1。都可以实现提速。
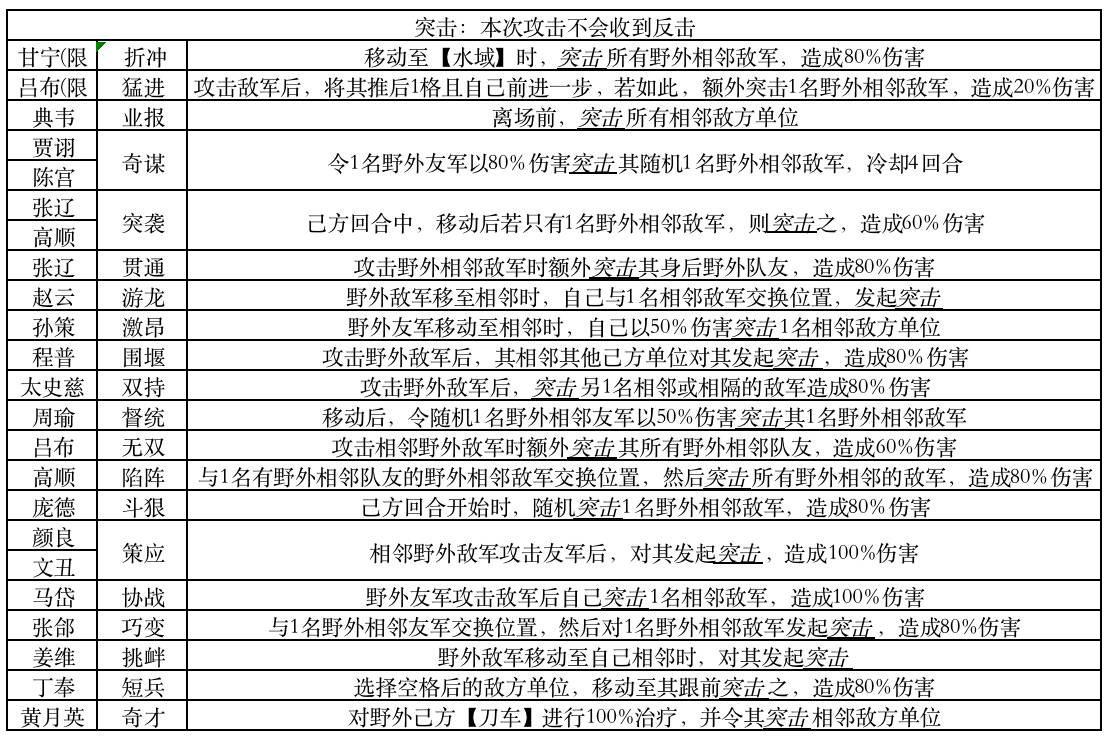
接着,我们来聊聊突击,本次攻击不会收到反击。这是可以保证己方单位兵力不受损,同时对敌方进行攻击的操作。突击,顾名思义先突后击,不免与移动有关,不是自己移动到敌方身边进行突击,就是敌方移动到身边时对其进行突击,又或者与对方交换位置后进行突击,还有攻击一个敌方单位后对另一个敌方单位进行攻击。当然,指派另一个己方单位进行突击,如贾诩和陈宫的【奇谋】,可以令1名野外友军以80%伤害突击其随机1名野外相邻敌军,冷却4回合,善用可有奇效。因为突击是不会被反击,能保持兵力的,同时令己方单位进行突击不消耗其行动轮次,所以可以先使用【奇谋】,突击一次后,在不损失兵力的情况下再次进行攻击,打出满额的伤害。

最后,再给大家解释一下兵团这个关键词吧,兵团由1名以上野外相邻同阵营单位组成。



