首页
社区
商城
百科
地图
比赛
炉石传说
月圆之夜
王者万象棋
凛冬前线
魔兽世界
漫威终极逆转
电子游戏
营地喜加一
守望先锋
玩家杂谈
影之诗:超凡世界
万智牌
游戏王
妖妖棋
营地测评
明末:渊虚之羽
大巴扎
怪物猎人:荒野
暗黑破坏神2:重制版
符文战场
流放之路2
独立游戏
暗黑破坏神IV
Lorcana
漫威对决
KARDS
符文之地传说
卡牌游戏
博德之门3
宝可梦
无人深空
无火之光
互动影游
昆特牌
影之诗EVOLVE
桌面游戏
动漫模玩
暴雪游戏
营地商城相关
下载App
/
登录 / 注册
《数码宝贝卡牌对战》简体中文版“驯兽师对战会”(第2赛季)正式启动
2022年11月16日
点火
1
卡牌游戏综合
数码宝贝TCG
此内容转载自数码宝贝卡牌对战微博
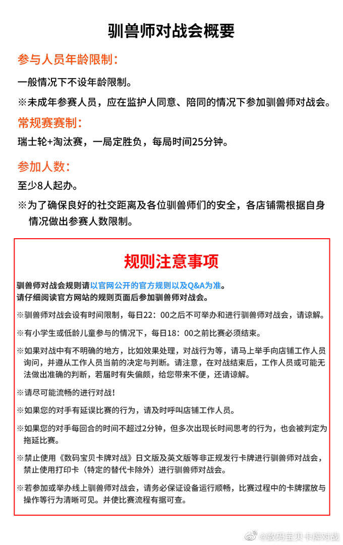
《数码宝贝卡牌对战》简体中文版“驯兽师对战会”(第2赛季)正式启动!
连接彼此的纽带完成超越常识的进化!一起享受对战吧!
数码大门开启!与数码宝贝搭档共同面对挑战!
打赏营火,助力上热榜
选择打赏金额
推荐阅读
Lorcana 卡牌市场观察0412
0 点火
0 回复
航海王卡牌紧急禁牌公布
0 点火
0 回复
为什么 2026 年的卡牌博主都在转型“历史考古”?
0 点火
1 回复
登录
后发表评论
全部评论 0条
按时间排序
还没有评论
评论已全部加载
Lv.1
粉丝
0
关注
0
发帖
0
+ 关注
点火
1
浇水
收藏
Lv.1
粉丝
0
关注
0
发帖
0
+ 关注
点火
1
浇水
收藏
意见
反馈
商城
客服
回顶