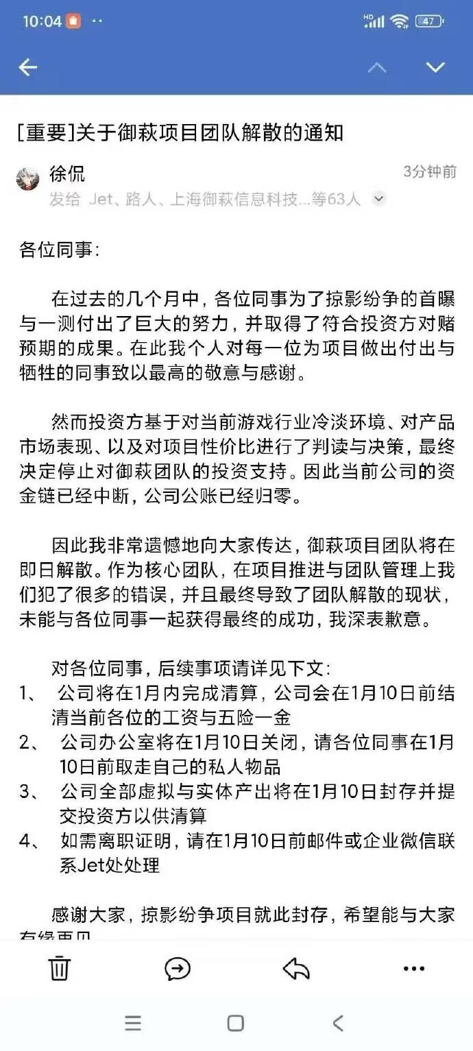
上海游戏初创公司御萩信息创始人徐侃通过内部邮件发送了团队解散通知。通知中提到投资方对游戏行业的冷淡环境、对御萩的产品市场表现和对项目性价比进行了判读和决策,决定停止对团队的支持。故公司的资金链中断,团队即日解散。

图片来源微博:@今天发游戏版号了吗,游戏新知已确认真实性
上海御萩是2019年成立的公司,到解散时是50多人的规模。团队前身为二次元向独立游戏开发团队,旗下作品有独立克苏鲁风AVG游戏《寄居隅怪奇事件簿》和独立3DRPG游戏《异梦迷城》。
上海御萩有两个投资方。2021年6月上海原子朋克网络(由鹰角和悠星联合创立的投资机构)投资,目前持股比例16.2%;2023年3月,上海游扳创业孵化器(网易、鹰角、悠星、十勇士担任LP的投资机构),持股比例19.0%。
上海御萩在研项目是《掠影纷争》,是一款二次元风的都市英雄变身题材RPG游戏,因其特摄元素而受到了不少关注。《掠影纷争》在2023年11月开始宣发,Bilibili首曝PV就有超过167万的播放量。

在距离项目团队解散的一周前,《掠影纷争》还进行过为期三天的小范围测试,创始人徐侃在邮件提到测试取得了符合投资方对赌预期的成果,但最终还是没能继续得到投资方的支持。


