一、引言
近日,营地中常常出现有关听牌打法的讨论。氟化银前辈的《当我们在谈论宇宙时,我们在谈论什么》算是引起讨论的“萨拉热窝的枪声”了。作为一个萌新,一个云玩家,一个疯狂买廉价金币号尝试各种卡组的新手,我自是很乐于看到如此浓郁的讨论气氛(因为它和我们学校的环境很像),自然的,我也想要加入这场讨论。本篇文章自是有许多纰漏之处,欢迎大家批评指正,一起提升游戏理解。
二、听牌基本概述
听牌一词,不知从何处兴起,或许是从麻将吧,炉石方面第一次听这个词是从Tsu老师口中说出,他总是要听某一张牌来增加自己赢的概率,此时的听,其实是听天由命,看发牌员的脸色,抽到那一张特定的牌,完成解场/补资源/苟活/斩杀。
因而在我看来,听牌的定义应为:依靠自然抽牌获取所需要的牌。
而这是无可厚非的,自然抽牌本来就是炉石传说中最常见的从牌库中获取卡牌的手段,听牌更久远的名字应该叫神抽,而神抽作为卡牌游戏随机性的一种表现方式,它是必然会存在的。
三、听牌打法的基本概述
3.1听牌打法的定义
氟化银前辈在《当我们在谈论宇宙时,我们在谈论什么》给出了一个全新的定义:听牌打法。
在此,我不多加赘述,直接采用氟化银前辈的定义。
3.2听牌构筑存在的合理性论述
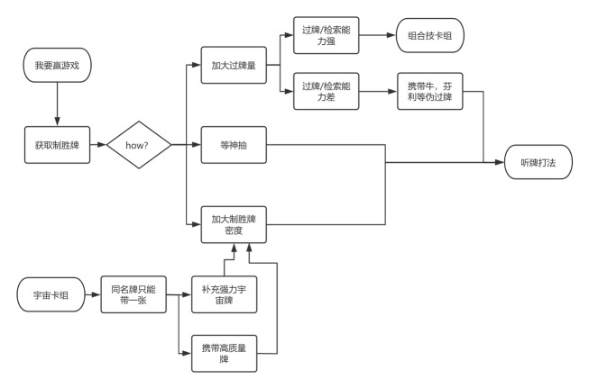
氟化银前辈认为:过量的泛用卡给予了不合理的定向检索或过牌,使得构筑更加倾向于能让我更快撑到我抽到那张可以制胜的牌,而宇宙体系作为一种构筑限制体系,相应地给了构筑补偿(雷诺,姐夫,神雷诺等制胜卡),而听牌打法所依赖的大部分是自然过牌,这两个便不谋而合了,于是出现了听牌打法的宇宙构筑。其逻辑关系如下:

3.3听牌打法的本质
听牌打法是缺乏过牌和检索的职业的生存方式,他们不得不采取听牌的方式来得到自己想要的那张牌。而为了通过听牌得到自己所要的那张牌(往往是传说卡),只能选择特化构筑(指宇宙)来使自己成功存活到自己所听的那张牌上手。这就是听牌打法的本质。
四、听牌打法的实例
听牌打法现在几乎已经与宇宙卡组绑定,不妨让我们举宇宙战吼萨为例。可以说,宇宙战吼萨的每一张牌单拿出来都是不亏节奏的,现在的构筑更是让它能够顺利的等到雷诺,神雷诺,677,赛布,恶霸,吃手然后无限沙导做出史诗电影。那具体是怎么做到的的呢?
首先我们先来回顾一下现在的战吼萨构筑:
这是来自于狂野日报上的一套战吼萨,除了砾岩旅伴、冰钓术和常见的芬利牛牛外没有带任何其他过牌了。这完全可以被评为一套标准的听牌打法的构筑。这套卡组携带了大量的针对牌并且不亏身材,应对快攻有鱼群聚集、元素毁灭、闪电风暴、衰变,毒鱼套,应对otk有锋鳞,中塞,大塞,雪落守护者拖回合数,剑圣、恶霸干扰对方节奏,栽赃者负责破坏对面宇宙,荷利戴医生更是抢节奏的好卡,基本上每张卡牌都有其适用场景,因而可听的牌多了,也不会出现无牌可听,无力回天的场景。
那所有战吼萨都会听什么呢?打快攻剩丝血听雷诺,听神雷诺,听组件齐后的沙导,听沙导放完后的那只鹦鹉,听锤喙来2+8打28。后三者我不认为有何不妥,狼行千里吃肉,草蛇灰线那么久总该让我赢游戏吧。听雷诺也是可被认可的,雷诺一拍,回满血,但对于场面的影响约等于0,只能算拖了一个回合。但是神雷诺,确实令人挫败。前面无数的攻势被没有痕迹地抹除,强大的战吼效果甚至还能影响对手下回合的发挥,这太狂野了。但很可惜,神雷诺的效果正是听牌打法能够广而应用的根基,也是听牌和宇宙的双赢。
五、总结
对于听牌打法,我个人没有任何的偏见及恶意,我认为它只是过牌检索能力差的职业的迫不得已的生存方式罢了。但是有些牌的效果过于integrated,而当这种牌可以在构筑中以不同的卡牌名出现很多张时,听牌才变成大家所厌恶的样子。




