手谈姬文章目前由我(白渡鸦)负责转载到旅法师营地,并且均为授权转载。

打扰了,以下是文章正文:
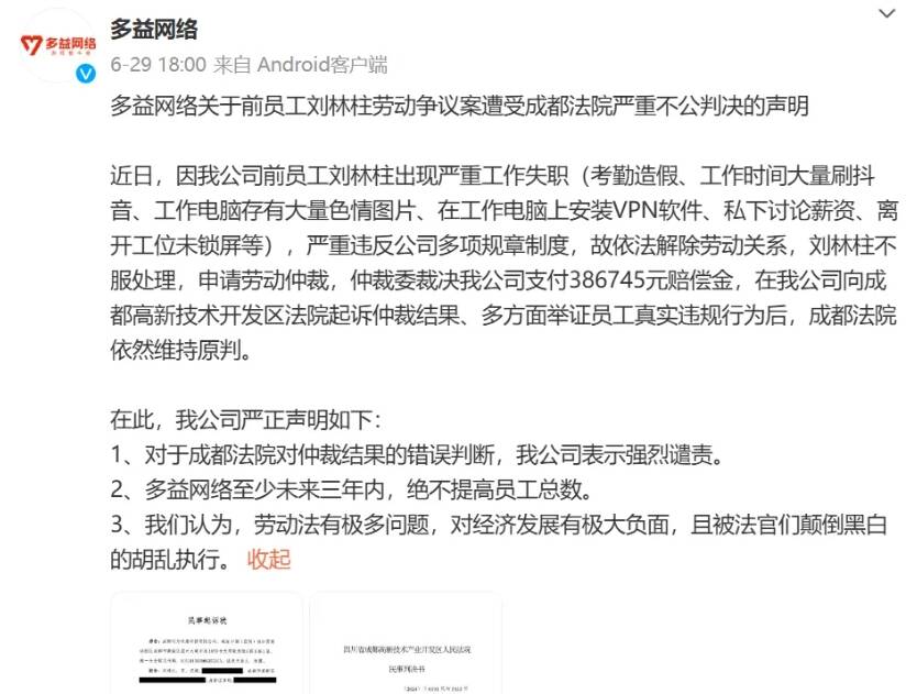
前几天,手谈姬在冲浪时刷到了这么一条微博。

该微博大概讲的是,游戏公司多益网络因种种原因开除了一个员工,但该员工不服申请劳动仲裁,仲裁裁决多益赔钱,多益不满仲裁判决而向法院起诉,但最终法院维持原判,无奈,才进行了“微博升堂”。
虽然文辞挺严肃的,但是底下的严正声明实在是太生草了。

该公司表达强烈不满可以理解,毕竟输了嘛,要赔钱的。但是不提高员工总数,究竟是在为难谁?以及第三点,直接直接指出了劳务法有问题?且法官颠倒黑白什么的……姬看的时候都一愣一愣的。
总之,此严正声明给姬一种这下图的既视感。

给不了解的姬友先介绍下,多益网络代表作有游戏《梦想世界3》《神武4》等等,在自己的赛道上赚得倒是挺多的。
而他们家老板徐波也时不时成为网友们谈论的话题,瓜可真多。

不光如此,多益网络的微博近段时间没有宣传过自家游戏,多为谈自家老板,为自家老板发声。

如此逆天,网友们都当乐子看了,评论区里各种嘲讽调侃。

咱们回头再看看这次的事件,能让多益网络专门发出微博让大家“评评理”,说明多益网络觉得自己也很委屈啊。来吧来吧咱们看看到底咋回事,万一咱们冤枉多益了呢?

多益方面的民事起诉状表示,不服从之前的劳动仲裁,那个开除的员工本身存在很大的问题:考勤造假,请求别人帮忙打卡,严重违反了规章制度,虽然上交了检讨书承认违规行为并且承诺改善工作态度,但是在后续工作中并没有发现工作态度的改变,在工作电脑下载储存色情图像,私下讨论薪资,工作时间摸鱼,浏览B站等软件数万次,甚至屡次迟到,22年就累计迟到了67次,光是12月份就累计迟到了4次。

如果光是这么看起来,这个员工确实做得有点过分。

但是不能只听一家之言。针对多益网络的质疑,该员工也给出了自己的反驳。
1、请别人帮忙打卡已经写了检讨书交了罚款,多益网络这属于翻旧账。
2、多益网络对于“色图”的鉴定边界非常模糊,而且请了证人证实,在创作时参考人体构造等是公司的普遍现象。
3、只和自己的下属讨论了薪资相关的问题,自己作为负责人,需要了解员工的薪资才可以更好地制订各项奖励等。值得一提的是下班以后公司禁止员工私自沟通,例如一起喝酒,唱歌等,这不是一个企业该有的行为。
4、浏览无关网站上千万次完全是无稽之谈:,没有证据。
5、至于说迟到的事情,员工手册上面说迟到30分钟以上才记一次迟到,而12月份的迟到记录最晚的一个才迟到了15分钟,而且这15分钟迟到是因为自己被公司关进小黑屋里面逼迫劝退,通讯设备都被公司没收,因此才迟到了。
员工还指出,公司为了逼迫他签主动离职协议,限制他的人身自由,一直到了妻子报警才递交了辞退书。
虽然双方各执一词,但是经过法院的调查和律师的取证,证据更倾向于员工的辩驳,遂最终驳回了多益网络的请求,维持了仲裁结果。
于是,就发生了现在的事情,多益网络发了这样一条微博,也许试图用舆论找回些什么,但是网友们如何看的呢?

没人站多益啊……
究其原因,法律确实要随着时代的发展而改变以及完善,它永远不会是完美的,可提出质疑的前提是,你真能拿出引人思考的东西或者证据。至少目前看来,多益还没有做到。


