营地文章转载均已获得手谈姬授权,需要看完整授权对话的朋友可以私信我。
昨天手谈姬在逛微博的时候,突然刷到了老朋友——开罗游戏发的微博,其表示,九月对他们来说是双喜临门,首先是和自己现在的代理方雷霆续签了,另外就是时隔多年,他们和前代理方识君的官司终于落下了帷幕。

总结来说就是开罗赢了,虽然官方没有说侵权方识君具体要赔偿的数额,但是识君承诺会停止侵权行为并道歉。
姬看这个的时候感慨颇多,这么多年,可算有了好的结局。

开罗游戏算是姬和姬友们的老相识了,其在经营模拟的设计方面已炉火纯青,多年来积累了相当多的粉丝。相信很多姬友们都玩过其中1款,甚至全游制霸。

前几天开罗的最新作手游姬还安利过,感兴趣的姬友们可以去看看这篇文章:
那么接下来姬带大家回顾一下事件的大体经过。
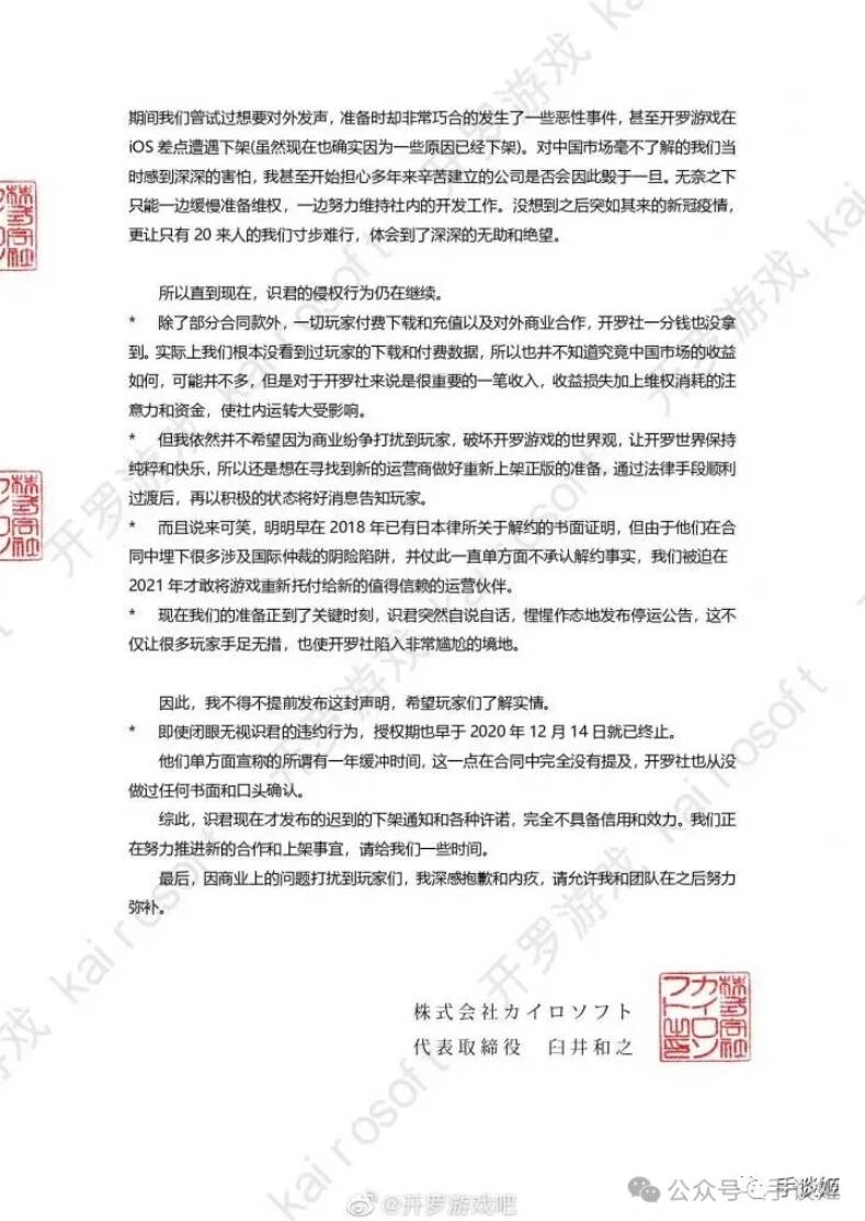
开罗游戏在国内的人气引来了识君的关注,2017年,二者达成协议,识君将正版开罗游戏引入国内。可游戏是好游戏,代理就不一定是好代理了。

开罗官方2021年在微博上发长文控诉,揭露识君的不当人行为,让网友们大跌眼镜。


具体而言,本来开罗以为这叫双方互利共赢,跨国友好合作,没想到签完之后,识君就直接变脸了,不光做了后续的合同金再也没有打给过开罗社等离谱操作,还拿着开罗游戏的源代码,在TapTap上以“开罗游戏官方”自称,未经允许就制作了《长安不是一天建成的》等山寨游戏。

识君和开罗的合作到期后,2021年10月22日开罗换了雷霆作为代理商,玩家们又可以玩到正版游戏了,但是“前朝余孽”还没有解决。于是开罗便联合代理商雷霆一起在国内打官司,可惜出师不利,2022年9月30日被厦门市中级人民法院以“规避管辖”为由驳回了起诉,本案移送北京知识产权法院处理。

这之后历经近2年的沉寂,直到今年九月份胜诉,我们才知道维权行动告一段落。虽然现在裁判文书网上还没有这次的判决书,但是当开罗把维权成功的消息发出来的时候,粉丝们纷纷出来祝贺开罗。

咱们再转头看看识君这边,19年以后就没有发过微博了,而且现在黄标都没了。

姬又看了一眼他们天眼查上的信息,其在2022年开始还有10位员工缴纳社保,2023年和2024年参保人数显示是0。

公司仅剩空壳了?随时可申请破产?如此情况下,能否有资金承担赔偿?这让姬捏了把汗。
总之吧,还是先恭喜开罗,终于维权成功,可以专心为玩家们带来更多更好的作品了。


