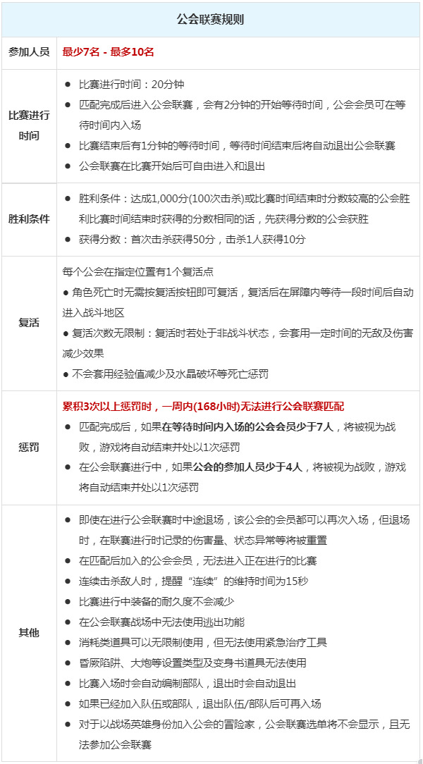
公会联赛是公会之间可以较量战力的,最多10v10的PvP玩法。开启公会联赛后,报名参加公会联赛的公会会互相匹配。开始匹配后,想要战斗的公会成员(最多10位)可以报名参加,并与匹配到的公会展开战斗。

公会联赛参与方式与时间
1、参加方式:
● 公会信息视窗(G) - 公会联赛选单 - 点击申请按钮
● ESC(选单) - 战争(F7) - 公会联赛选单 - 点击申请按钮
2、申请时间:
● 工作日19:00 - 23:00,周末13:00 - 次日凌晨01:00
● 每小时整点和30分钟完成匹配后,公会联赛就会开始
● 如果在14点15分申请,则在14点30分进行匹配,一旦确定对战对手公会联赛就会开始
3、注意事项:
● 某些地区无法进入公会联赛(如:阿图纳西温、自由决斗场、残月格朗弗利等)
● 获得「申请公会联赛」权限的公会会员可进行申请匹配
● 公会内在线人数少于7人时,无法申请联赛
● 据点战及占领战进行时间,以及玫瑰战争进行中的时间内,无法申请及进行公会联赛

细分公会联赛分数区间
公会联赛分数区间以200分单位。

公会联赛匹配系统事项
根据公会联赛分数区间匹配系统如下:
● 从高分区间开始依次匹配。
● 在申请匹配的公会中,如果有同一个分数区间内的公会,则该公会之间会优先进行匹配。此时,如果同一个分数区间内有多个公会,则匹配的对象将在该分数区间内的公会中随机选定。
● 在申请匹配的公会中,如果没有同一个分数区间内可以匹配的公会,则会与上下所有区间中最接近的分数区间的公会进行匹配。
公会联赛战场
海地尔北部警卫营地

纳班草原

名誉战场

强韧的冒险家们在证明个人实力的「名誉战场」。
战斗只在平地上进行,不涉及关口、城堡或岩石等地形。
※ 可在关口外部复活,并移动至关口内部入场。
※ 在公会联赛战场的复活地区(帐幕)内停留一定时间时,会被移动到战场内部。
公会联赛对战结果
比赛结束后,可以透过对战结果来确认参加者的各种信息

公会联赛排名
根据获得的公会联赛分数,会决定公会联赛的排名在公会联赛首次开始时,将以400分的分数开始进行公会联赛在公会联赛中,无论是胜利还是战败,分数将根据结果变动,并根据分数区间进行匹配

※ 根据部分排行点数区间,获得的分数将会套用奖励和补正系统。


公会联赛的休眠惩罚
在特定分数区间内,如果一段时间没有进行比赛,则会根据区间定期扣除分数

※ [练习赛]惩罚终止
公会联赛奖励
根据进行公会联赛时每场比赛结果获得的个人获胜/鼓励奖赏
获得的奖赏于公会联赛结束时发放至黑精灵的保管箱

※ 在公会联赛结束时,根据胜/败可以获得战斗经验值
根据公会联赛的进行结果,获得的战斗经验值如下:

*游戏导引内容可能会随着改版与更新,和实际上在游戏中的内容有可能不一样。


