特别推荐:
小作者本人文章:
群星珍宝阁:赚卡市场数据分析 第一期










赚卡万象牌新手攻略
之 F10特别企划篇
惯例写在前面的废话,拖更理由:
- 原本评测数据在3月4号就收到了,但是小作者最近确实家里有事,长期不在电脑前,所以不影响打牌,但是却影响文案编辑;
- 最近社区有两位牌友“H-kun”和“PKQ哈”发了卡组攻略,一个做卡同时换手机的大佬,一个大家公认的新人王,两篇攻略的质量都非常的高,也给了我新的攻略思路,索性就把之前写的大纲推倒重置了;
- 大量的数据分析,让小作者头疼,所以也想赶个潮流用AI试试,最终使用了腾讯元宝和Deepseek,效果离奇的好,但是总有很多奇怪的数据和结论在里面掺杂,经过很多次测试才发现是因为开了联网功能,但是因为网上“赚卡万象牌”的信息实在太少(官方要加油啊!!!),AI就开始用了很多其他卡牌游戏的数据进行了神奇的二创。关闭了联网功能后,虽然华丽度有所减少,但是数据真实性强了很多。
龍王群星2025-3-20
赚卡万象牌新手攻略
之 F10特别企划篇
小作者首先要特别感谢\鸣谢\拜谢\跪谢,本次参与评价:达斯喵、H-kun、大鱼吃小鱼、中本聪、ELvaist、卜兑(排名不分先后)等各位热心大佬的热情支持!!!
- 新手F10攻略(上)
- F10名称由来
所谓F10,就是指新手初次进入赚卡万象牌世界,系统就会赠送的十张卡牌,他们全部为R级,是赚卡万象牌系统里稀有度最低的卡牌。同时因为系统赠送的原因,所以稀缺度也基本为最低。但是这并不代表它们很弱,F10构建了赚卡万象牌中最基础的卡牌结构,了解和熟练使用它们是玩家从新手走向大佬的必经之路,至少目前排行榜前20的环境,我还没看到哪套进攻和防御卡牌是完全摒弃F10的。
- F10卡牌简介(20250320,1.03版)
发行时间:20240719(内测时间),朱雀之前因为bug被修复过,所以和青龙玄武一样发行时间为20250120(公测时间);
下架时间:官方目前计划公测半年以上;
商店售价:¥4.99/张;
优惠售价:500券+¥1/张;
卡牌等级:R
限量张数:10000张
L1卡图如下:
(以官方默认出卡顺序排列)
- 综合评分AI版
以下是小作者邀请各位大佬评价的评分标准:
具体数值我就不贴出来占空间了,大家一起来欣赏AI分析以后输出的结果吧
[DeepSeek,无联网,深度思考版]
综合评分排行榜(平均分降序)
分属性排行榜及分析
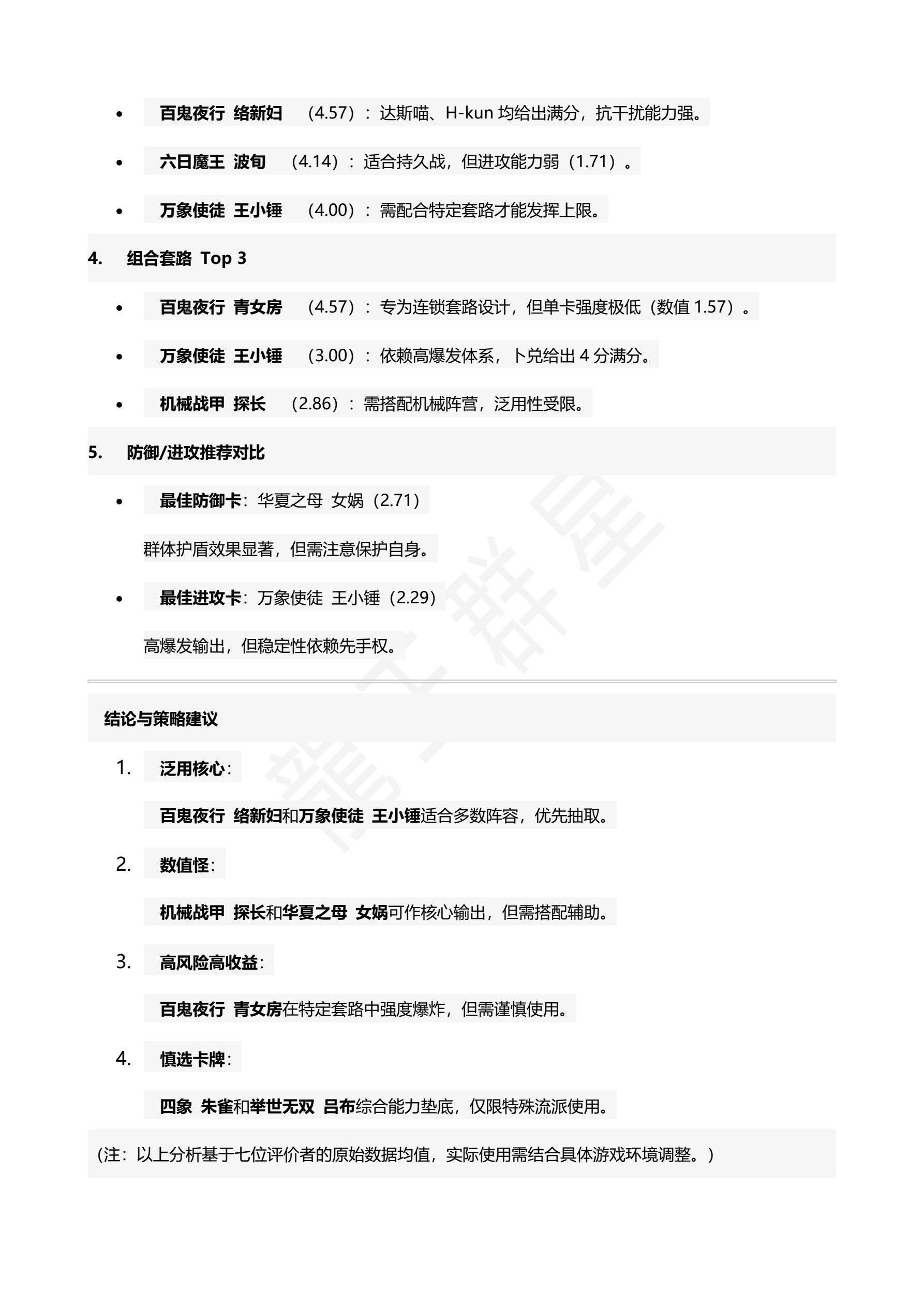
1. 数值强度 Top 3
- 机械战甲 探长(4.71):七位评价者中有4人给出5分满分,强度认可度极高。
- 华夏之母 女娲(4.43):核心输出型卡牌,但泛用性略低(3.57)。
- 万象使徒 王小锤(4.29):数值稳定,但组合套路评分两极分化。
2. 泛用性 Top 3
- 万象使徒 王小锤(4.14):适配多种阵容,但稳定性依赖特定搭配。
- 百鬼夜行 络新妇(3.86):攻守平衡,但防御推荐分偏低(2.29)。
- 长毛巨怪 狌狌(3.86):泛用性稳定,但数值强度不足(3.14)。
3. 稳定性 Top 3
- 百鬼夜行 络新妇(4.57):达斯喵、H-kun均给出满分,抗干扰能力强。
- 六日魔王 波旬(4.14):适合持久战,但进攻能力弱(1.71)。
- 万象使徒 王小锤(4.00):需配合特定套路才能发挥上限。
4. 组合套路 Top 3
- 百鬼夜行 青女房(4.57):专为连锁套路设计,但单卡强度极低(数值1.57)。
- 万象使徒 王小锤(3.00):依赖高爆发体系,卜兑给出4分满分。
- 机械战甲 探长(2.86):需搭配机械阵营,泛用性受限。
5. 防御/进攻推荐对比
- 最佳防御卡:华夏之母 女娲(2.71)
群体护盾效果显著,但需注意保护自身。 - 最佳进攻卡:万象使徒 王小锤(2.29)
高爆发输出,但稳定性依赖先手权。
结论与策略建议
- 泛用核心:
百鬼夜行 络新妇和万象使徒 王小锤适合多数阵容,优先抽取。 - 数值怪:
机械战甲 探长和华夏之母 女娲可作核心输出,但需搭配辅助。 - 高风险高收益:
百鬼夜行 青女房在特定套路中强度爆炸,但需谨慎使用。 - 慎选卡牌:
四象 朱雀和举世无双 吕布综合能力垫底,仅限特殊流派使用。
(注:以上分析基于七位评价者的原始数据均值,实际使用需结合具体游戏环境调整。)
[腾讯元宝,无联网,深度思考版]
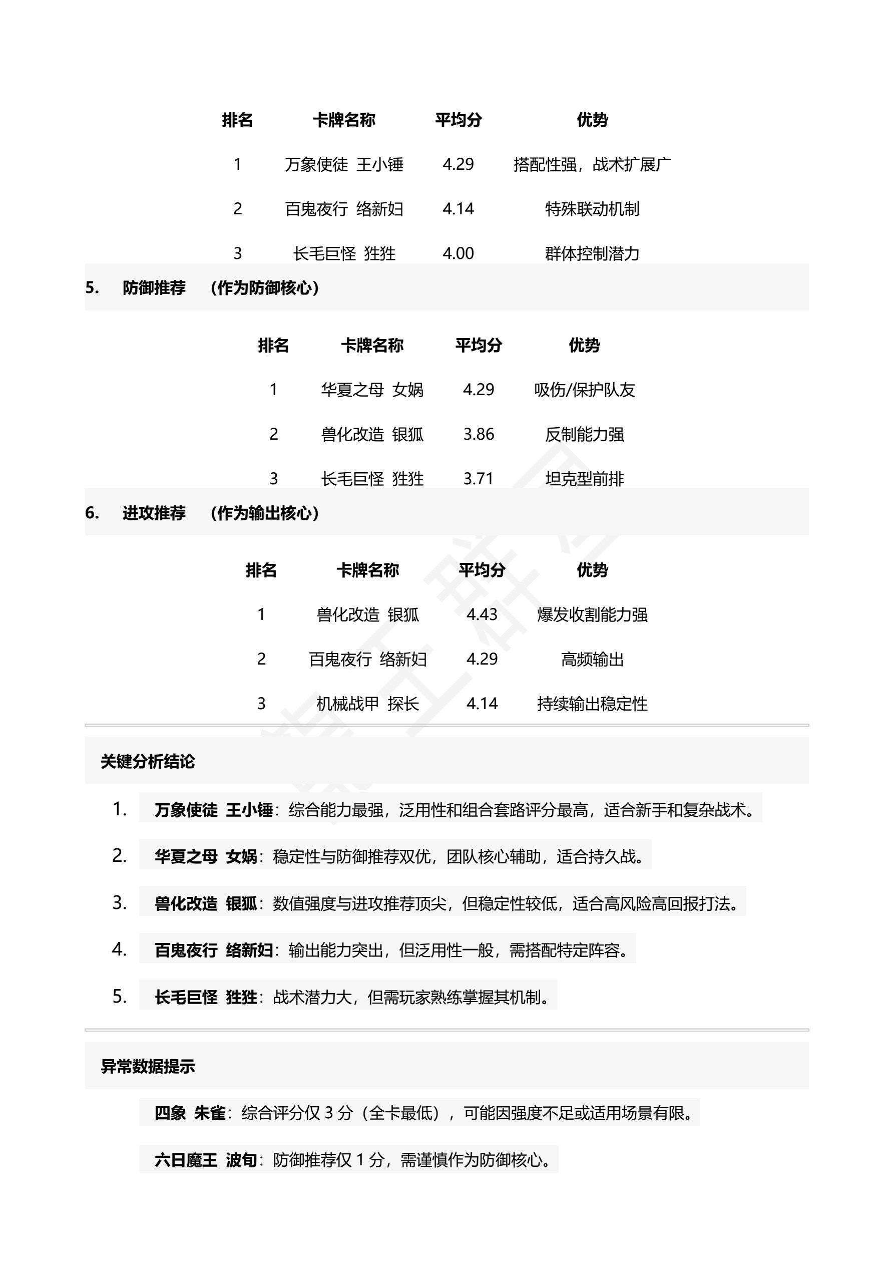
关键分析结论
- 万象使徒 王小锤:综合能力最强,泛用性和组合套路评分最高,适合新手和复杂战术。
- 华夏之母 女娲:稳定性与防御推荐双优,团队核心辅助,适合持久战。
- 兽化改造 银狐:数值强度与进攻推荐顶尖,但稳定性较低,适合高风险高回报打法。
- 百鬼夜行 络新妇:输出能力突出,但泛用性一般,需搭配特定阵容。
- 长毛巨怪 狌狌:战术潜力大,但需玩家熟练掌握其机制。
异常数据提示
- 四象 朱雀:综合评分仅3分(全卡最低),可能因强度不足或适用场景有限。
- 六日魔王 波旬:防御推荐仅1分,需谨慎作为防御核心。
建议根据团队需求选择卡牌,优先培养高综合评分的王小锤和女娲,搭配银狐或络新妇强化输出。
- 单卡评价简论
本来在发出评价表之前,小作者确实是写过一版单卡评测介绍的,但是看了各位大佬的评价,加上被AI一顿分析,就不再啰里啰唆的发出来了,大佬们各有各的喜好,但总体评价基本上是大差不差的,我直接说下个人觉得适合新手的结论:
- 朱雀4在F10里垫底,首先,自身的点数太低,四象组合需要另外3张S卡的支持,但是大后期的四象组合却很少用朱雀,因为复制异能很不稳定,仅是四象成型的过度使用,所以是最应该从你的阵容优先被剔除的;
- 吕布7需要配合貂蝉,董卓,才能勉强可用,英灵套未来可期未来在搞,所以也是不太建议新手投入大量精力;
- 魔王的每回合-3,只要第一回合打出,就不会被影响,其实是很稳定的9点收益,很克制女皇的发挥,奈何“既生瑜何生亮”,四象的玄武,天启的战争,都严重挤压了它的出场率;
- 预期收益里,小蓝人的4+6点,蜘蛛的6+3,猩猩的4-5,都非常的容易达成,作为套牌的基础战力支撑都非常的合格,所以在前期和中期会是新手非常靠谱的好伙伴;
- 女娲5+7、探长6-8都是比较高的预期收益,但是却有很严格的限制,原本都是典型的防御向卡牌,可是随着很多大佬成型套牌的基础点数太高,现在高端局在进攻端也有不少出场机会;
- 狐狸4-8是明牌模式的神,完全碾压猩猩收益3点之多,而且非常克制四象(无贞德情况下),但是对于使用的时机,特别是进入暗牌模式以后,收益可能就完全看驾驶员的水平了;
- 青女可怜的1点基础点数让它看起来很可怜,但其实它才是F10里最具有操作空间的卡牌,配合有强力负面异能的铁拳简直是不要太爽,很多时候青女的强度不在于你自己的阵容,而在于你对手的卡牌强度,这点可能需要新手慢慢体会了。
- 新手防御阵容推荐
基于以上结论,新手进入赚卡万象牌世界后,优先要做什么呢?
当然是氪金买买买了(朱总龙颜大悦!),bushi,正确的答案就是用朱雀以外的9张卡牌组成一套新手防御阵容。具体如下图:
新手防御阵容指南:
- 第一组的逻辑就是要“让自己的点数尽量大”,小蓝人一定要放在第一位保证10点,蜘蛛放在第二位9点,这样前两回合你就有了19点基础点数了,对方如果没有沉默和减点异能想要胜利就只能比你点数还大,那就能成功触发探长的大于18,-8了,加一起就是33点的预期收益了;
- 第二组的逻辑就是要“让对手的点数尽量小”,魔王一定要放在第一位才能保证减点的收益,第二位的猩猩继续减对手点数,这样女娲就可以保证对方如果足够小就赢了,如果不够小它再+7,经过了前面的减点,对手需要很大的点数才能胜利;
- 那第三组的逻辑是什么呢?答案就是没有逻辑,就剩这三张了,只能瞎组一下了,唯一需要注意的就是青女一定要放在吕布前面,这样就不会置换过来对方的正面异能的同时把我方异能置换过去,也不要把青女放在最后一位,1点的基础点数实在是太拉跨了。银狐倒是第一位或者第三位都可以,反正都是“瞎猫撞见死耗子”,当然你也可以用朱雀代替青女,但是那就一点获胜的希望都没有了,纯属凑数了;
- 这三组的顺序可以随便调换,但是尽量让前两组在前面,因为第三组实在是有点弱,当然了,放在前面也可能会消耗掉进攻者的强力卡牌,为后面奠定胜局,博弈无处不在,与人斗其乐无穷。
接下来后面你要做的就是通过“优惠大对战”了解各种万象牌卡牌,赢取积分,然后用优惠券在商店里不断获取新的卡牌,不断充实你的套牌,不断地变强吧,走上属于你的巅峰之路。
好了,<特别企划:赚卡万象牌F10新手攻略>的上半部分就到这里了。预告一下,下半部分小作者打算详细讲述,当新手积累了一定数量的优惠券(或者决定氪服困难)以后,优先推荐购入哪些卡牌来加强你的套牌,这些卡牌和F10之间又会产生哪些波澜壮阔的化学反应呢,敬请期待!!!
龍王群星 2025-3-20
广告时间:
新人邀请码:7npp


