S35第44届营地杯单人赛于2024年9月7日(周六)、9月8日(周日)举行。
进入半决赛(前18名)的玩家都有奖励(以进入名单为准,半决赛替补不算),具体奖励如下:

凡是打满第一轮三场比赛的玩家均可获得“英雄责任”和“冰霜巨兽”卡背:

除此之外,本次冠军还有跪求一虐私人赞助的漫威漫画《死侍再战漫威宇宙1-5册》

大家也可以自己开直播,从自己的角度直播赛事。
注意:为了保持比赛的公平(也是为了保护你自己),所有直播要延迟2分钟以上,感谢理解和支持!
重要事项:参与即默认同意比赛的“所有规则”,【理解并支持】包括“不仅限于赛前、赛中的所有裁判结果”。
如果做不到这一条,请一定只在OB观战。
一:参赛方式及要求
1、参赛要求:没有任何段位要求,长的帅即可。
2、赛程:全程AI自动分组,公平公正比赛,不允许换房间。

(决赛听牌赛制:15分以上,听牌,只要得了15分以上的,只要再吃一次鸡,就夺冠,最长6场比赛,如果地6场还没人听牌吃鸡夺冠,那就直接按照总分排名来)
3、报名方式:
(1)、所有确定参赛的玩家均可直接加营地杯比赛永久qq群(724695385)报名,群验证信息:“漫威对决”,也欢迎进来看直播的兄弟。

(2)、加群以后,请第一时间将自己的群昵称改为:准确的游戏内昵称+游戏数字id。。所有入群的同学全都能参赛。
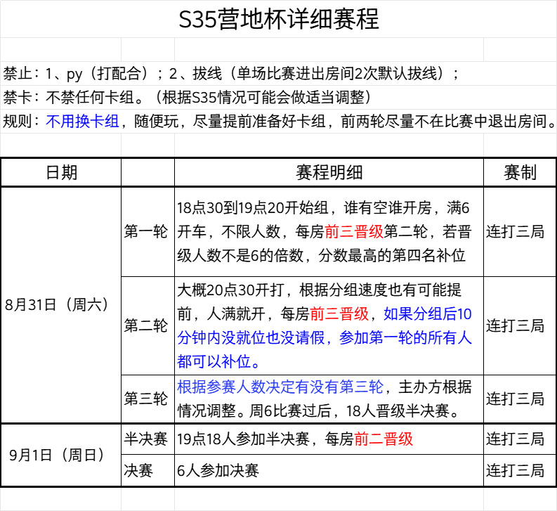
二:比赛时间和赛制:
1、每轮3场,一共四轮(周六和周日各两轮)
2、计分:
第一名:10分
第二名:7分
第三名:5分
第四名:3分
第五名:2分
第六名:1分
每一轮晋级分=本轮分数+上一轮分数5%+上上一轮分数2.5%
3、如果出现玩家晋级分完全相同的情况,则以以下顺序计算玩家的成绩:
(1)首本轮吃鸡数多的晋级;
(2)若吃鸡数量一样多,总排名之和小的优先晋级;
(3)若本轮所有成绩、成绩顺序、晋级分完全一致,二人最高排名的一场比赛“出局时血量多”的晋级;
三:其他规则及牌手要求
1、本次比赛的身份识别,以参赛的准确游戏内昵称+UID为准,请选手们入qq群后及时修改昵称;
2、友谊第一、比赛第二,所有参赛人员应保持良好的个人素质,配合比赛的各项安排和裁判的工作,积极回复比赛结果及其他问题。
3、比赛中出现任何问题,及时在群里主裁判协调解决,无论是赛前还是赛后,禁止对其他参赛者和裁判进行谩骂及人身攻击(含发帖),赛中违规者,群内每一条不当言论扣3分,情节严重者将按开除退赛处理,赛事方保留永久禁赛或其他处罚的权利。
4、选手需自行保障比赛网络的畅通,若选手在对局中掉线,当局比赛将不会停止,玩家最终被淘汰的名次为选手当局比赛的名次并获得积分。若选手在对局间歇休息时间掉线,则需第一时间在比赛群中向房主和裁判进行说明,玩家可以获得最多十分钟时间重新连线,十分钟结束后对局照常进行,该玩家该局以实际排名计分,电脑统一按照0分计分。
5、禁止使用任何游戏bug进行比赛,选手如果对比赛过程及结果有异议,需在比赛过程中、比赛刚结束时及时向裁判反映,如赛果统计确认后,则视为承认当局比赛结果,且有其他判罚不影响当局结果及积分。
6、比赛禁止打人情牌,禁止PY,一经发现本场比赛以0分计,禁止参加营地杯比赛一次,裁判组保留其他处罚权力,多次故意触犯永久禁止参加营地杯、贴吧杯所有赛事。
7、入qq群后即同意、接受本次比赛的所有规则,包括并且不限于比赛中裁判的突发情况处理。
8、如有其它问题,赛事最终解释权归旅法师营地所有。


